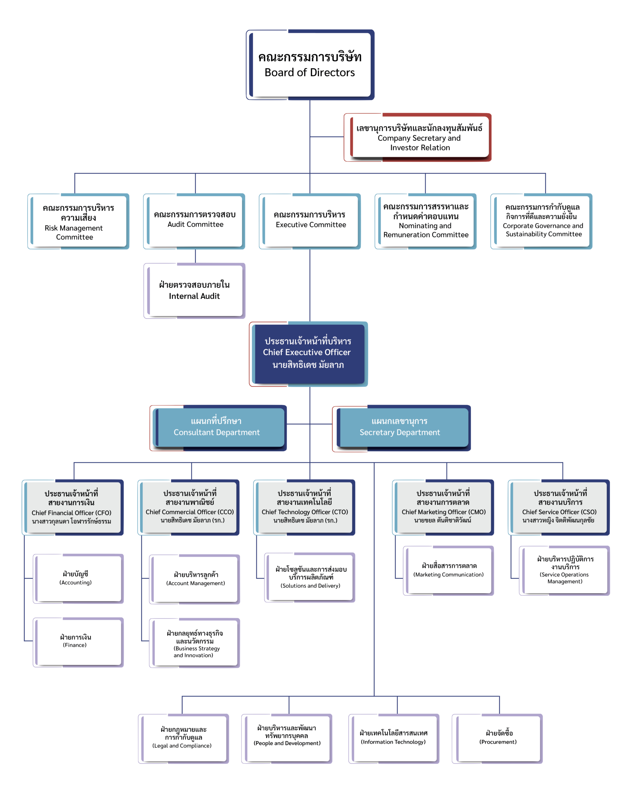
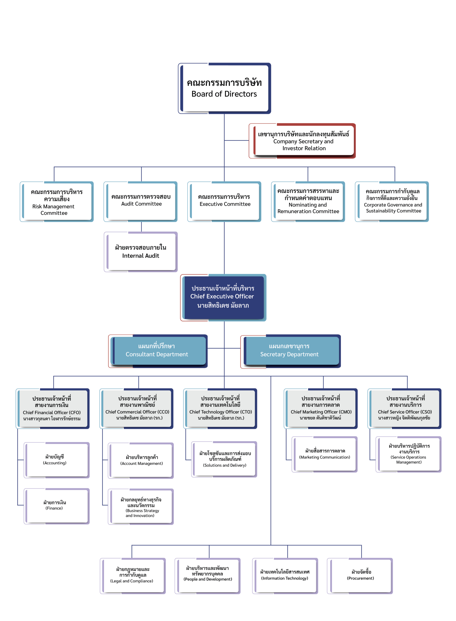
ทีมบริหาร และ โครงสร้างองค์กร
อัพเดทล่าสุด
11 ก.พ. 2569
100%

ติดต่อเรา
เราจะเป็นพลังสำคัญในการเปลี่ยนแปลงสังคม ด้วยเทคโนโลยีอัจฉริยะ
ที่ช่วยยกระดับคุณภาพชีวิตของผู้คนให้ดียิ่งขึ้น

เราจะเป็นพลังสำคัญในการเปลี่ยนแปลงสังคม ด้วยเทคโนโลยีอัจฉริยะ
ที่ช่วยยกระดับคุณภาพชีวิตของผู้คนให้ดียิ่งขึ้น